pedagogical leadership team - International School in Hanamkonda | Skill Stork

Best International Schools Admission

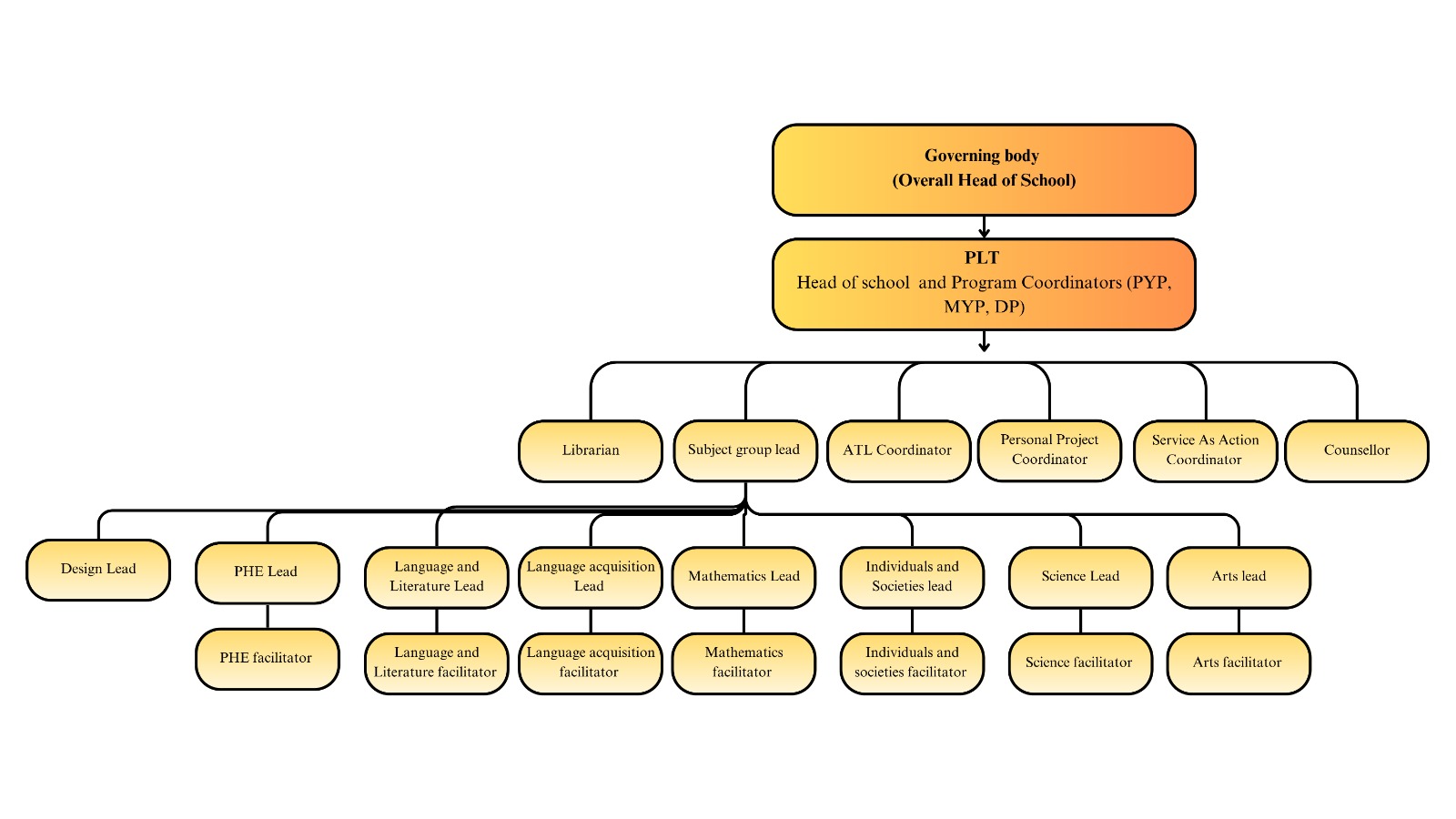
Pedagogical Leadership Team

Governing Body